← Volver al portafolio

Sistema Financiero Digital – App Móvil Android

Diseño y modelado de una aplicación móvil financiera orientada a la gestión de ingresos, gastos, transferencias y control financiero personal en tiempo real.

Fintech Modelado de Sistemas UX / UI Base de Datos Android
Mockup App Financiera Android

Descripción del proyecto

Este proyecto consistió en el diseño completo de un sistema financiero digital implementado conceptualmente como una aplicación móvil Android. El objetivo fue crear una solución que permita al usuario administrar su dinero de forma clara, segura y accesible.

Se trabajó desde la arquitectura del sistema, el modelado de datos, la lógica de negocio y la experiencia de usuario, priorizando la simplicidad visual y la automatización de procesos financieros.

🧩 Modelado del Sistema Financiero

Se definieron los principales módulos funcionales del sistema financiero digital:

  • Gestión de usuarios y autenticación segura
  • Registro de ingresos y egresos
  • Transferencias entre cuentas
  • Historial de movimientos financieros
  • Control de saldos en tiempo real

Cada módulo fue pensado para escalar y adaptarse a futuros servicios financieros digitales.

Arquitectura del sistema financiero

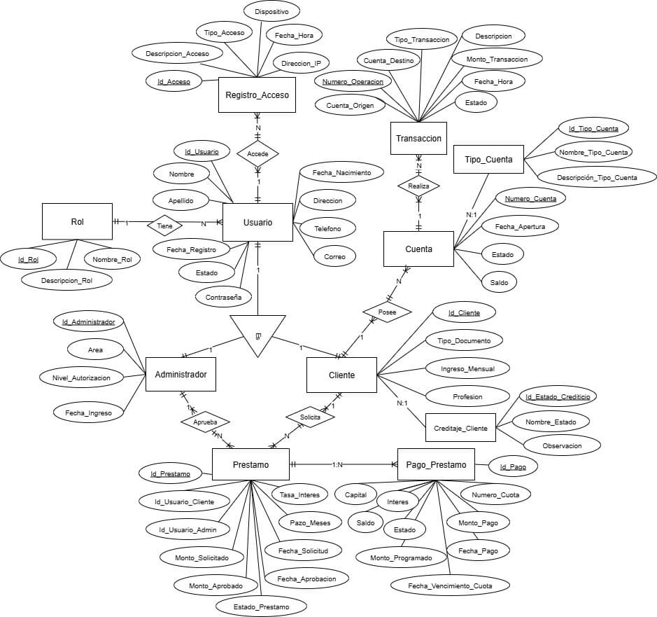
🗄️ Diseño de Base de Datos y Lógica Financiera

Se diseñó un modelo de base de datos orientado a operaciones financieras seguras y trazables.

  • Usuarios, cuentas y roles
  • Movimientos financieros (ingresos, gastos)
  • Transferencias y validaciones
  • Control de fechas, montos y estados

La lógica del sistema asegura la consistencia de los saldos y la integridad de cada transacción.

Modelo de base de datos financiera

📊 Dashboards y Visualización Financiera

Se diseñaron pantallas tipo dashboard para que el usuario pueda visualizar su situación financiera de forma inmediata.

  • Resumen de saldo general
  • Gráficos de ingresos vs gastos
  • Historial por fechas y categorías
  • Alertas de movimientos y límites

La visualización clara facilita la toma de decisiones financieras personales.

Dashboard financiero móvil

📱 Experiencia de Usuario (UX) en App Android

El diseño de la interfaz prioriza la usabilidad, accesibilidad y rapidez, considerando usuarios sin conocimientos financieros avanzados.

  • Navegación simple e intuitiva
  • Flujos claros de registro y operaciones
  • Diseño limpio orientado a móviles
  • Feedback visual inmediato en cada acción
Interfaz App Android

Este proyecto demuestra mi capacidad para analizar, diseñar y estructurar sistemas digitales complejos, integrando finanzas, datos y experiencia de usuario en una solución tecnológica moderna.